- URL:
- https://<root>/<serviceName>/NetworkDiagramServer
- Methods:
GETPOST- Operations:
- Create Diagram From Features, Delete Diagram, Find Diagram Infos, Find Diagram Names, Query Consistency State
- Child Resources:
- Diagram Dataset, Diagrams, Diagram Templates
- Version Introduced:
- 10.6
Description
The Network service exposes the network diagram capabilities to be consumed by internal and external web applications. This resource represents a network diagram service published with ArcGIS Server. It provides information about the service itself (name, type, default diagram template) and exposes various functions to access published network diagrams, create new network diagrams and store them, edit and maintain network diagrams, and so on.
This resource supports some operations which allow retrieving network diagrams, getting the characteristics of the diagrams you want (diagram info, consistency state), creating new network diagrams and deleting network diagrams:
- Find Diagram Names—Retrieves any network diagrams stored in the database that cover a given extent, verify an SQL where clause, and/or include a set of particular network element Global IDs.
- Find Diagram Infos—Returns the set of Diagram Info objects for a diagram list.
- Query Consistency State—Returns a set of consistency states for a diagram list.
- Create Diagram From Features—Creates a new network diagram from a set of network element Global IDs.
- Delete Diagram—Deletes a network diagram.
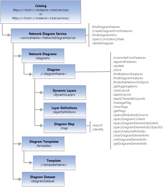
The Network Diagram service supports multiple child resources:
- Network Diagrams—Provides access to the network diagrams published with ArcGIS Server
- Diagram Templates—Provides access to the diagram templates
- Diagram Dataset—Regroups the info related to each diagram template under a Network Diagram service
Resource Hierarchy
Request Parameters
| Parameter | Details |
|---|---|
|
The response format. The default response format is html. Values: |
Example Usage
https:
JSON Response
{
"name": "Network Diagram Server",
"type": "Map Server Extension",
"defaultDiagramTemplateName": "Basic"
}